专题专栏

Thematic column

科研动态

当前位置: 首页 > 专题专栏 > 科研动态

Science Signaling | 林宏辉/张大伟团队揭示远红光信号调控子叶打开的新机制

发布时间 :2024年01月10日 浏览量 :1080


《科学》旗下期刊《科学-信号》近日以封面形式在线发表了bat365在线中国官网登录入口林宏辉教授团队张大伟教授课题组题为“Cooperative transcriptional regulation by ATAF1 and HY5 promotes light-induced cotyledon opening in Arabidopsis”的研究论文。该研究揭示了远红光促进子叶打开的新机制。



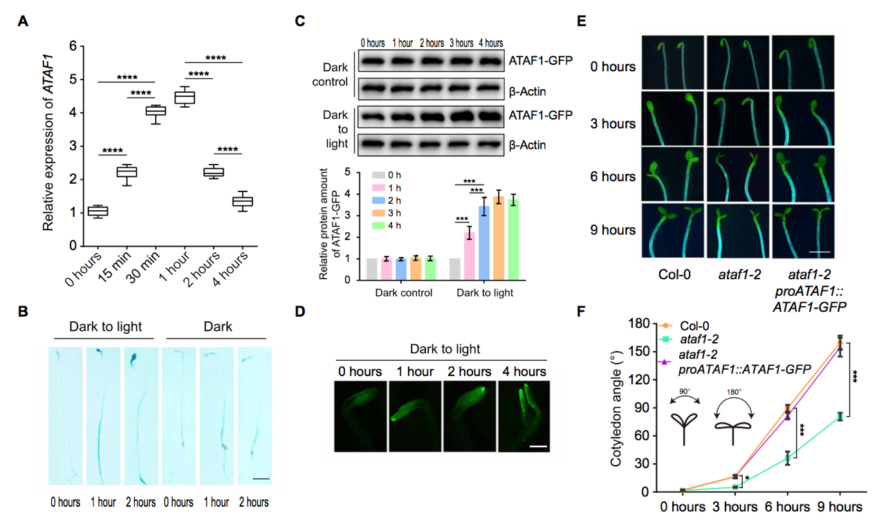
植物体进化出特定的光受体来精确调控植物的生长和发育。其中,光敏色素对植物生长发育有着深刻的影响。当黑暗下生长的幼苗接受光照后,活化的远红光受体光敏色素A(phyA)触发大规模的转录再编程以调控植物的光形态建成,而phyA操纵该过程的相关分子机制尚待研究。这项研究鉴定出NAC家族转录因子ATAF1是受phyA信号特异激活的一个新的组分,在远红光信号诱导的去黄化过程中发挥着重要作用。该研究首先发现光照下ATAF1在黄化幼苗的子叶中积累,促进子叶的打开(图1)。

  

图1. ATAF1在光照下积累并促进黄化幼苗子叶打开


进一步的遗传学和分子生物学研究表明ATAF1在光下的积累依赖于远红光受体phyA的转录激活,phyA与转录因子形成的复合体(如HY5)直接结合ATAF1的启动子进行转录激活(图2),促进ATAF1蛋白的积累。

  

图2. phyA复合体直接激活ATAF1的转录


研究还发现ATAF1与HY5发生蛋白质相互作用,协同地抑制子叶闭合维持基因的表达,从而促进黄化幼苗照光后子叶的打开(图3)。总之,该研究鉴定出一个具有时空特异性的去黄化效应因子,阐释了一种phyA信号调节子叶打开复杂而精细的转录调控机制。


 

图3. 远红光激活的ATAF1和HY5协同促进黄化幼苗子叶打开


bat365在线中国官网登录入口毕业博士生、宜宾学院助理研究员姚秀洪为论文第一作者,bat365在线中国官网登录入口在读博士生方可和毕业博士生乔康为论文的共同第一作者,bat365在线中国官网登录入口林宏辉教授和张大伟教授为论文的共同通讯作者。已毕业博士生熊佳威、硕士生陈娟,在读博士生康新科、雷伟和硕士生兰佳怡、田宇昂也参与了部分研究工作。该研究得到了国家自然科学基金联合基金重点项目U22A20494,国家自然科学基金面上项目3197026332070213和四川饲草创新团队计划(sccxtd-2020-16)等项目的资助。