近日,bat365在线中国官网登录入口赵云教授研究团队联合上海交通大学樊春海院士团队在Nature Communications在线发表了题为A protein-independent fluorescent RNA aptamer reporter system for plant genetic engineering的论文。该论文将纳米技术与生物技术有机结合,利用核酸纳米技术首次构建了植物RNA水平上的遗传转化报告系统,并在拟南芥和烟草的遗传转化中得到了验证。
植物基因工程是植物遗传改良的重要工具,其中报告系统是进行靶基因操作和转基因筛选的灯塔。现有的报告系统均是建立在蛋白质水平上,如荧光蛋白(FPs)、β-葡萄糖醛酸糖苷酶(GUS)和荧光素酶(Luc)。然而蛋白报告系统在应用中存在一些限制,如外源蛋白大量积累对植物生长发育和生理活动的负面影响,T-DNA的不完全插入导致报告基因无法真实反映靶基因的表达水平,蛋白质报告系统无法应用于非编码RNA的研究等。RNA核酸适配体作为RNA动态成像的重要工具,已成功应用于动物细胞中瞬时表达靶RNA的标记成像,但在植物中还没有报道。如果能将RNA核酸适配体在植物细胞中成像,并进一步用于标记靶基因的mRNA,则可以避免蛋白报告系统在应用中的一些缺陷,在植物基因工程中将体现巨大的优势。

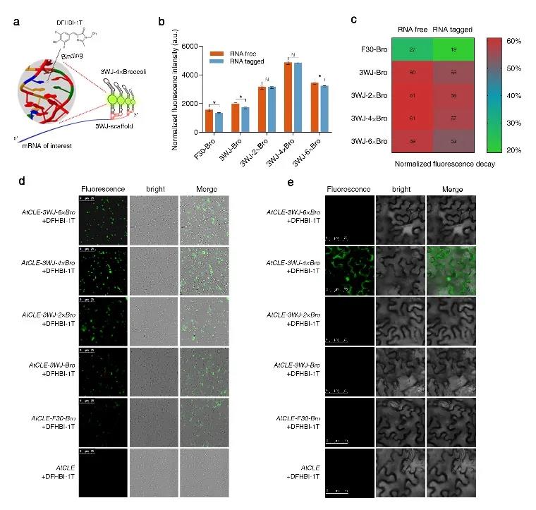
图1 3WJ-nBro核酸适配体活体成像
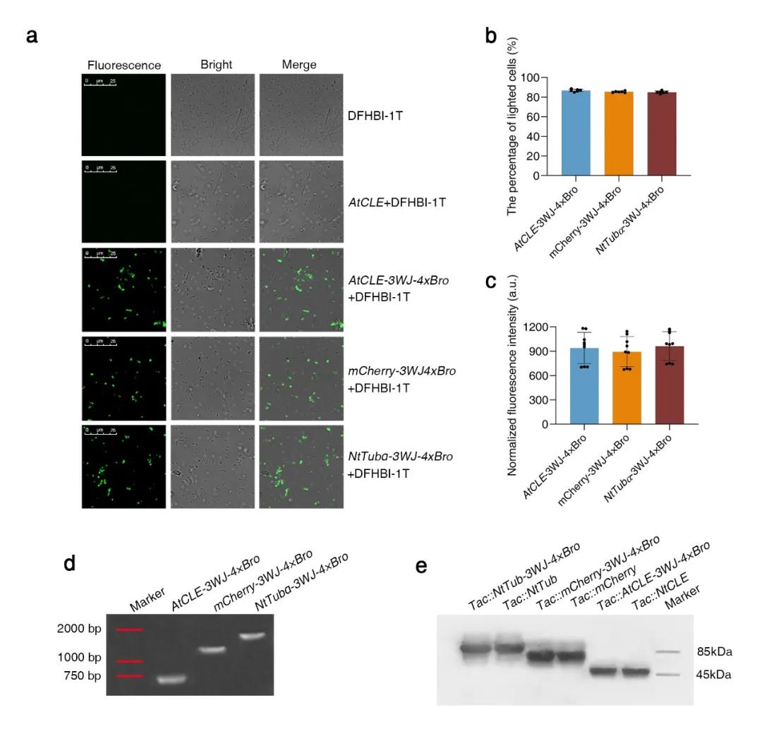
该研究以当前RNA核酸适配体的最新进展为基础,设计构建了一系列新型RNA核酸适配体3WJ-nBro。3WJ-nBro与已有应用的核酸适配体F30-Broccoli相比,荧光强度和稳定性均有极显著提高。将3WJ-nBro插入靶基因的终止密码子之后,通过体外、原核细胞和植物细胞表达,根据3WJ-nBro标记的mRNA光学特征和稳定性,成功筛选鉴定出可用于植物细胞荧光成像的RNA适配体3WJ-4×Bro。体外实验显示3WJ-4×Bro标记不同长度的mRNA对其光学特征没有显著影响。接下来,研究人员分别在原核细胞和植物细胞中瞬时表达带有3WJ-4×Bro标记的不同融合mRNA(AtCLE-3WJ-4×Bro,mCherry-3WJ-4×Bro和NtTubα-3WJ-4×Bro),通过共聚焦荧光成像和荧光量化分析发现3WJ-4×Bro标记可以稳定报告原核细胞和植物细胞内不同靶mRNA表达;采用DFHBI-1T凝胶染色结合RNA-Seq,证明细胞内荧光来源于完整的融合mRNA,表明3WJ-4×Bro可以准确报告mRNA的表达和位置。此外,该研究采用延时荧光成像、双荧光共定位和免疫印迹分析等实验证明3WJ-4×Bro在报告mRNA的同时不影响mRNA的正常生物学功能,如出核转运和翻译过程。

图2 3WJ-4×Bro报告不同mRNA在原核细胞中的表达
进一步,该工作研究了3WJ-4×Bro在植物转化中的实际应用。通过比较稳定表达GFP和3WJ-4×Bro标记的NtTubα的转基因拟南芥荧光强度,发现3WJ-4×Bro系统与GFP系统具有相同的报告能力,且3WJ-4×Bro可用于报告不同组织中靶基因mRNA的表达;分析了来自6个NtTubα-3WJ-4×Bro转基因拟南芥T1代家系共766株T2代植株,表明3WJ-4×Bro与靶基因共分离且共表达并遵循孟德尔遗传定律稳定遗传至后代,3WJ-4×Bro是一个可靠的RNA水平上的植物遗传报告系统。值得一提的是,该研究利用3WJ-4×Bro报告系统成功实现了对烟草病毒介导的RNA传递的可视化示踪,为RNA在植物细胞间的转移示踪研究提供了新的工具。

图3 基于3WJ-4×Bro系统的转基因鉴定和基因表达分析
该研究通过核酸纳米技术首次构建RNA水平的植物基因工程报告系统,是纳米科学和生命科学交叉的重要成果,突破了蛋白报告系统的应用限制,同时也为植物RNA定位、行为及功能研究提供可视化的新工具,对于植物基因工程的发展和应用具有重要意义。
博士研究生白九元、罗耀和王鑫为该论文的共同第一作者,赵云教授、樊春海院士和王睿副研究员为通讯作者。该研究得到中央高校基础研究经费和国家重点研发项目的资助。
原文链接:
https://www.nature.com/articles/s41467-020-17497-7